Терморегуляторы для инфракрасных обогревателей
В последние годы все большую популярность начинают приобретать отопительные приборы, использующие инфракрасное излучение. Такие обогреватели повышают температуру не воздуха, а объектов в зоне своей досягаемости. Для них разработаны специальные конструкции терморегуляторов, несколько отличающихся от обычных. Условно их можно разделить на две основных категории – механические и программируемые.
Механические
Механический терморегулятор хорошо впишется в интерьер помещения
Механические терморегуляторы выпускаются большинством фирм, занимающихся производством продукции подобного рода, но все они практически не отличаются друг от друга, так как их конструкция предельно проста и разница может быть лишь в качестве использованных для изготовления материалов. Почти все модели механических регуляторов монтируются на стену, разделение возможно по принципу установки, на врезные и накладные устройства, благодаря чему они могут подсоединяться к проводке любого типа.
Стандартный диапазон настройки температурных режимов, которые способны поддерживать такие регуляторы, находится в пределах от +5 до + 30 градусов. По размерам они незначительно превосходят обычные розетки и выключатели, поэтому не нарушают интерьер помещения. Управляются механические регуляторы ручкой, которой выставляется уровень температуры, при которой отопительная система должна начинать или прекращать свою работу, а также кнопкой включения и выключения самого регулятора.
Программируемые
Если вы добиваетесь максимального комфорта, то вам, безусловно, следует купить программируемый терморегулятор. Программируемые терморегуляторы являются самыми современными и удобными в эксплуатации видами устройств такого типа. Они обладают более широким диапазоном рабочей температуры, который чаще всего составляет от +5 до + 45 градусов, что делает их возможности более гибкими и несколько расширяет сферу применения. Главное их отличие от всех остальных видов регуляторов, основанных на механическом принципе действия, это возможность задания сложной отопительной программы, рассчитанной на несколько дней и даже недель, в зависимости от модели.
Причем на каждый день можно задавать разную последовательность изменения и контроля температуры. Они имеют два датчика для измерения температуры, один следит за всем помещением, второй – за уровнем нагрева самих инфракрасных устройств. В системах типа «умный дом» используются именно программируемые варианты терморегуляторов как самые удобные и комфортные.
Устройство можно запрограммировать на часы, дни и даже недели
Выбирая терморегулятор, нужно учесть следующие моменты:
- внешние климатические условия;
- надежность собственной теплоизоляции помещения;
- количество отопительных приборов;
- виды обогревателей.
Ко всем терморегуляторам, предназначенным для работы с инфракрасными отопительными устройствами и системами, можно подключать несколько устройств, но их суммарная мощность не должна превышать 3-3.5 кВт. Если общая мощность обогревателей выше этого значения, то в цепь нужно встраивать магнитный пускатель, перераспределяющий нагрузку между отдельными устройствами отопительной сети.
Устанавливаются все виды настенных терморегуляторов на высоте примерно полтора метра, в соответствии с правилами монтажа устройств подобного рода. Схемы их подключения к электрической сети помещения достаточно простые и принципиально не отличаются от схем подключения розеток и выключателей, главное следить, чтобы сечение используемых проводов соответствовало мощности отопительных приборов, которые они соединяют с регулятором.
В завершение можно сказать, что установка терморегуляторов на отопительные системы и обогреватели – это выгодное и разумное решение, которое не только сделает жизнь проще и удобней, особенно в регионах с холодным климатом, но и поможет сэкономить на коммунальных услугах, не расходуя электроэнергию впустую. Также стоит отдавать предпочтение известным производителям, так как терморегулятор всегда является частью сложной системы и если он будет некачественный или бракованный, это может привести к возникновению аварийной ситуации в помещении, где он установлен.
При выборе конкретной модели стоит учитывать все нюансы отопления помещения, начиная от количества обогревателей и заканчивая мощностью каждого из них. Если собственных знаний недостаточно для расчета и выбора нужной модели, нужно обратиться к специалистам по электрике и отоплению, а не выбирать первый попавшийся или кажущийся наиболее подходящим лишь на первый взгляд.
Принцип действия устройства
Стандартный комнатный термостат состоит из термодатчиков, крепящихся в доме и измеряющих непосредственную температуру воздуха, и собственно термостата, установленного на самом котле, управляющего интенсивностью работы.

Например, пользователем была запрограммирована определённая температурная норма. При снижении температуры воздуха более чем на четверть градуса прибор передаёт сигнал котлу. В активный режим переходит и циркулярный насос.
Прямым последствием будет также снижение общего потребления топлива и электричества. Более того, подобные свойства положительно сказываются на продлении эксплуатационного ресурса как котла, так и насоса.
Качественный комнатный терморегулятор служит основой функционирования системы «Умный дом». Он позволяет обеспечить единовременный контроль над всем климатообразующим оборудованием: тёплыми полами, кондиционером, вентиляцией и отоплением.
Устройство термостата
Конструкция термостатов всех видов и производителей имеет общую схему. Устройство содержит три основных блока: температурный датчик, настроечный блок, блок управления. Термочувствительный элемент устройства выполняет контроль уровня температуры окружающей среды.
В случае изменения температуры в ту или иную сторону фиксируются сенсором и передаются в виде электрических сигналов в блок управления, который преобразует сигнал по заданной программе и передаёт команды на устройства исполнения: электромагнитному реле, механическому клапану прибору, обрабатывающему сигнал.
Из чего состоит охлаждающая система мотора?
- Радиатор,
- Верхний шланг радиатора,Нижний шланг радиатора,
- Помпа,
- Термостат,
- Электрический вентилятор,
- Термо-таймер,
- Радиатор.
Радиатор является наиболее важной частью механизма охлаждения. Охлаждающая смесь, прошедшая через двигатель, прокачивается через трубки радиатора и охлаждается в течение следующего цикла
Шланги радиатора
Система охлаждения мотора имеет несколько резиновых шлангов, которые перемещают жидкость из одного места в другое. Эти шланги радиатора необходимо заменить, прежде чем они станут хрупкими и треснутыми.
Помпа
Водяной насос прокачивает охлаждающую жидкость через систему. В большинстве двигателей насос оснащен ременным приводом, за исключением некоторых гоночных автомобилей, которые используют электрические водяные насосы.
Термостат
Автомобильный двигатель не всегда поддерживает одинаковую температуру и его запуск в холодную погоду занял бы целую вечность, если бы он оставался при одинаковой температуре. Термостат контролирует поток охлаждающей жидкости через систему охлаждения, а охлаждающая жидкость охлаждает двигатель. Термостат действует как клапан, который контролирует поток охлаждающей жидкости. Внутри находится воскообразное вещество, которое размягчается при определенном температурном пороге, открывая клапан и позволяя охлаждающей жидкости свободно течь.
Электрический вентилятор
Современные автомобили имеют вентилятор для основного или дополнительного охлаждения. Если автомобиль движется медленно, чтобы создать достаточный поток воздуха для охлаждения двигателя, вентилятор всасывает воздух через радиатор.
При этом вентилятор может быть механическим (приводится в движение от вращения двигателя) и создавать силу для перемещения воздуха через радиатор в жарких условиях или во время стоянки автомобиля. Система имеет датчик, который определяет повышение температуры антифриза и дает команду вентилятору работать.
Охлаждающая жидкость
Это транспортное средство, которое отводит тепло от двигателя через охладительную систему в атмосферу. Свойства антифриза становятся важными в холодную погоду – ведь если использовать простую воду, она быстро замерзнет, расширится и повредит множество компонентов.
Водяной насос
Этот компонент способствует циркуляции антифриза по всей системе. Чаще всего водяной насос приводится в движение цепью, либо ремнем газораспределительного механизма двигателя), но вместо этого на некоторых автомобилях установлен водяной насос с электронным управлением.
Двигатель
Двигатель имеет несколько внутренних проходов и портов, через которые идет охлаждающая смесьь, поглощая тепло и отводя его. Антифриз выходит из блока цилиндров/головки двигателя через различные шланги, которые переносят охлаждающую жидкость к другим частям системы.
Сердечник нагревателя
Это еще один компонент, имеющий множество мелких ребер, которые рассеивают тепло. Однако это тепло используется для обогрева пассажирского салона (если это необходимо), и поступает в кабину через вентилятор/двигатель вентилятора.
Датчики
Система охлаждения обычно имеет два датчика: датчик температуры антифриза и измеритель уровня охлаждающей жидкости. Датчик температуры контролирует тепло охлаждающей жидкости и обнаруживает перегрев. Измеритель уровня контролирует количество антифриза в системе (если оно падает слишком низко, это может привести к перегреву).
Также система охлаждения также имеет различные трубки, которые помогают переносить охлаждающую жидкость от одного основного компонента к другому с конечной целью поддержания температуры двигателя в безопасном рабочем диапазоне (и предотвращения повреждения двигателя).
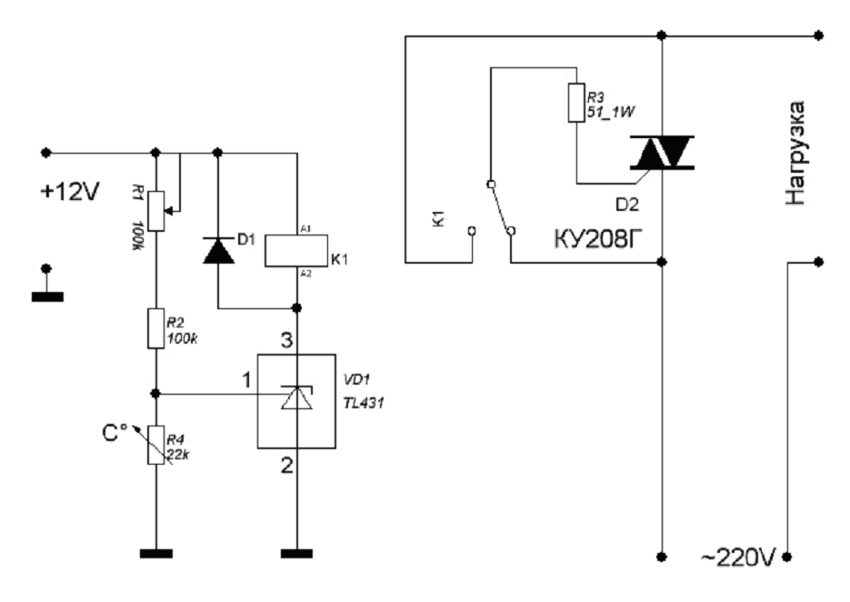
Качественные материалы для выполнения работы
Вам потребуется:
- потенциометр;
- интегральный стабилизатор;
- сетевой адаптер;
- выходное устройство;
- термостат.
В настоящее время любой прибор можно купить в магазине, но иногда дешевле сделать его своими руками. Естественно, для электроприборов паять запчасти не стоит, а вот сделать индивидуальный прибор, подходящий к параметрам вашего погреба, вполне возможно. Схема такого устройства проста. Определенная температура поддерживается благодаря включению\выключению теплонагревательного элемента (ТЭНа).
Температура поднимается до заданной отметки, срабатывает специальное устройство — компаратор, ТЭН выключается. В теории такой прибор сделать легко, но когда дело доходит до практического воплощения, становится понятно, что не все так просто. Раньше калибровку выполняли следующим образом: температурный датчик погружали сначала в лед, затем в кипяток.
Для измерения показаний брали вольтметр и градусник и настраивали нужную температуру срабатывания. Процесс отнимал достаточно много времени и давал не самые лучшие результаты. Сегодня покупка термодатчика не проблема. Их калибровка производится при изготовлении, так что никаких опытов проводить не придется. Современные технологии позволили создать такой температурный сенсор, который передает цифровую информацию. С помощью этих устройств возможно измерение температуры в различных точках квартиры — вы контролируете температуру не только за окном, но и внутри дома.
Принципиальные схемы подсоединения
Все способы включения термостата в систему отопления делятся на три варианта подсоединения:
- Непосредственно к котлу.
- К циркуляционному насосу.
- На трубу, подающую теплоноситель в радиатор.
Первые две схемы исключают ухудшение пропускной способности трубопровода отопления. В него никаких дополнительных запоров не помещается, гидравлическое сопротивление всей системы не изменяется. Термостат здесь управляет работой только насоса или котла, с водой он “не соприкасается”.
При установке терморегулятора на батарею или общую трубу с несколькими радиаторами гидравлическое сопротивление, наоборот, повышается. Даже в полностью открытом состоянии клапан термостата немного замедляет движение теплоносителя.
В идеале проект обвязки котла необходимо производить сразу с учетом всех терморегулирующих и иных устройств.
Врезать термостаты в существующие отопительные трубопроводы следует только в крайнем случае, максимальной эффективности от их применения можно добиться лишь при включении их в систему еще на стадии проектирования
Если система водяного отопления в доме сделана по однотрубной схеме, то от третьего варианта лучше сразу отказаться. При срабатывании термодатчика клапан перекроет сразу всю ветку радиаторов в нескольких комнатах, и тогда о комфорте в дальних от котла помещениях можно сразу забыть.
Подключать термостат на вход радиатора следует через байпас. Так он при срабатывании перенаправит поток теплоносителя в обход батареи. При этом вода будет возвращаться неостывшей обратно в котел. Последний перестанет ее нагревать, снижая тем самым потребление газового топлива или электроэнергии.
При установке термостатного датчика температуры воздуха следует придерживаться определенных правил, иначе под воздействием соседних приборов или предметов он будет ложно срабатывать
Термодатчик необходимо монтировать:
- в месте, куда не попадают прямые солнечные лучи;
- подальше от мостиков холода, сквозняков и поднимающихся потоков тепла от радиаторов;
- так, чтобы он не оказался закрытым декоративными экранами или шторами;
- на высоте от пола в пределах 1,2–1,5 метра.
При неправильной установке сенсора термостат станет выдавать ложные сигналы. Это может привести к перегреву не только воздуха в комнате, но и теплоносителя в системе. А во втором случае недолго и до проблем с котлом.
Двухходовые терморегуляторы
Монтаж к трубе
Принцип работы этих устройств значительно отличается от вышеописанных. Они представляют собой тот же вентиль, только с двумя патрубками — для соединения с радиатором и трубой подачи теплоносителя. В этом случае никакого смешивания теплоносителей не происходит. Снижение температуры производится за счет перекрытия подачи горячей воды в контуре.
Но можно ли подобные приборы отнести к категории термостатов? Скорее всего, можно. Давайте рассмотрим конструкцию простого механического устройства.
Она напоминает механический термостат, но жидкий наполнитель здесь можно заменить на газовый или пружинный. В обоих случаях эффективность реагирования на изменения температуры резко снижается. Но все же это реагирование без присутствия человека. В этой конструкции главный ход — это перекрытие основного контура подачи теплоносителя и уменьшение скорости его движения. Именно на этом построена работа такого механизма.
Механический тип
Механические терморегуляторы для водяного теплого пола — самые простейшие модели, напоминающие устройства для регулировки холода в холодильниках. Стоят недорого, лёгкие в обслуживании. Температурный режим выбирается путём поворота термометрической головки. Специальная метка совмещается с нужной цифрой на шкале градации. Если что-то выставлено неправильно, всё можно без труда исправить. Есть модели, где установлен тумблер полного выключения/включения работы системы. Бывают механические терморегуляторы с таймером. Он позволяет выставить определённый промежуток времени, на время которого будут включены теплые полы.
Единственный минус — это необходимость постоянного контроля температуры, изменение показателей возможно только вручную. Никакой электроники, которая сможет распределить уровень температурного режима во времени, в них нет.
Терморегулятор своими руками: схема
Про конструкцию термостата можно сказать, что она не особа сложна, именно по этой причине большинство радиолюбителей начинают свое обучение именно с этого прибора, а так же именно на нем оттачивают свои навыки и мастерство. Схем прибора можно найти очень большое количество, но самой распространенной является схема с применением, так называемого компаратора.

Данный элемент имеет несколько входов и выходов:
- Один вход отвечает подачу эталонного напряжения, которое отвечает необходимой температуре;
- Второй получает напряжения от датчика температуры.
Сам компаратор принимает все поступающие показания и сравнивает их. В случае если будет генерировать сигнал на выходе, то он включит реле, которое подаст ток на обогревательный или холодильный аппарат.
Важные нюансы
Необязательно использовать микросхему К140УД6. Допускается задействовать аналоги Д2, Д7, Д8, Д12. Рекомендованный стабилитрон может быть заменен любым другим. Главное, чтобы мощность была в пределах от 11 и до 13 V.










FU1 тоже должен иметь большее значение. Чтобы обеспечить безопасное открывание и закрывание тринистора, выбирают резисторы R2 и R6.

С помощью данных элементов осуществляется и управление устройством. Терморезистор R5 могут иметь обозначение в пределах 10-51 кОм, а сопротивление резистора быть аналогичным.

Обязательно необходимо соблюдать технику безопасности. Выводы терморегуляторов, которые предназначены для работы во влажной либо водянистой среде, должны быть герметично изолированными.

Экономия энергии и денег
Передовые алгоритмы, используемые в термостатических головках Fibaro и их графиках, помогут вам достичь фактической экономии тепла. Новая технология заботится об окружающей среде и семейном бюджете. Термостатическая головка ощущает внезапные падения температуры и автоматически реагирует на открытие окон. В таких случаях он может автоматически отключать отопление, благодаря чему аэрация эффективна и не создает ненужных затрат.
Убедитесь, что условия всегда идеальны в этой самой важной комнате во всем доме.Обеспечьте ребенку безопасную и стабильную дневную температуру и автоматически опустите его для здорового ночного сна.
Обеспечьте отличный тепловой комфорт при принятии ванны, полотенца с подогревом и приятную теплую атмосферу. И когда ванная комната не используется, опустите температуру автоматически.
Создайте идеальные условия для вашей спальни и посмотрите, насколько важно здоровый сон, когда температура снижается надлежащим образом
Спите хорошо в приятном, мягко прохладном воздухе и наслаждайтесь дополнительным теплом, когда вы встаете утром. Это также поможет вам сэкономить деньги на ваших счетах!
Как установить прибор

В первую очередь производятся подготовительные мероприятия, которые могут заключаться в создании ниши в стене по типу розеточной. Далее прокладывается кабельная проводка
Важно учитывать, что, кроме подключения основной питающей линии, прибор должен быть сопряжен с оборудованием. Другое дело, что той же прокладки провода можно избежать, купив беспроводную модель. Например, современные конвекторы с механическим термостатом уже в базовых комплектациях снабжаются радиоустройствами, избавляя пользователя от лишних хлопот с монтажом
Но, беспроводной принцип взаимодействия с управляющей оснасткой поддерживают далеко не все агрегаты и этот нюанс надо учитывать заранее. Это же касается и способа установки выносного датчика, который также потребует тщательной подготовки специальной точки для фиксации. Другое дело, что вмешательства в стену датчик не потребует. Для него достаточно подготовить монтажный кронштейн, на который будет посажен небольшой корпус. Вся необходимая фурнитура такого рода обычно входит в основные комплекты термостатов
Например, современные конвекторы с механическим термостатом уже в базовых комплектациях снабжаются радиоустройствами, избавляя пользователя от лишних хлопот с монтажом. Но, беспроводной принцип взаимодействия с управляющей оснасткой поддерживают далеко не все агрегаты и этот нюанс надо учитывать заранее. Это же касается и способа установки выносного датчика, который также потребует тщательной подготовки специальной точки для фиксации. Другое дело, что вмешательства в стену датчик не потребует. Для него достаточно подготовить монтажный кронштейн, на который будет посажен небольшой корпус. Вся необходимая фурнитура такого рода обычно входит в основные комплекты термостатов.
Правила установки
Терморегуляторы устанавливают на входе или выходе из радиатора. Установка стандартная – на льняную подмотку или ФУМ-ленту. Сам процесс также стандартный. На терморегуляторе есть резьба, под которую подбирают соответствующие фитинги. Либо на металлической трубе метчиками проводят нарезку внутренней резьбы.
При выборе места монтажа учитывают следующее:
- Рекомендуемую высоту. Этот пункт указан в технической документации к прибору. Каждое устройство проходит на заводе калибровку под контроль температуры на определенной высоте. Как правило, это верхний коллектор радиатора, примерно 60-80 см.
Если на радиаторах только нижнее седельное подключение, есть три варианта: искать устройство с возможностью установки внизу, поставить модель с выносным датчиком или перенастроить термоголовку. Процедура несложная, описание должно быть в паспорте. Нужно будет иметь термометр и покрутить в определенные моменты головку в одну, потом в другую сторону.
Какой термостат стоит на Вашем радиаторе отопления?
МеханическийЭлектронный
- Важный момент, о котором должны помнить те, кто хочет поставить терморегулятор для радиатора отопления в многоквартирных домах. Если у вас однотрубная разводка, их можно установить только при наличии байпаса — участка трубы, который стоит перед батареей и соединяет две трубы между собой. Если у вас похожая разводка (трубы справа может не быть) наличие байпаса обязательно. Терморегулятор ставить ставят сразу за радиатором В противном случае вы регулировать будете весь стояк, а это не понравится соседям. За подобное нарушение могут выписать очень даже солидный штраф. Потому, лучше поставить байпас.
В двухэтажных постройках рекомендуемое расположение терморегулятора на вторых этажах. Именно туда устремлен теплый воздух, а первый этаж неизменно получается холоднее.
- Термостаты с датчиками монтируют комнатах, где движение воздуха не затруднено. Индикатор ставят строго по горизонтали, чтобы он показывал достоверную картину. Следует учитывать при монтаже, что клапаны термостатов с одного края оснащены внешней резьбой, а с другого – ориентированной внутрь.
- Не допускается размещение автоматических термостатов за драпировкой из плотной ткани либо за декоративным экраном. Если сделать именно так, система станет измерять, нагрев внутри появившейся полости, а не в самой комнате. Решением проблемы становится либо применение дистанционного датчика, либо размещение регулятора на горизонтальных участках системы, максимально близко от входа в радиатор.
Если система отопления не создается с нуля, перед установкой терморегулятора из нее следует до начала монтажных работ слить всю воду. Когда отопительный сезон оканчивается, терморегулятор открывают, чтобы избежать накопления осадка внутри механизма.
Как избежать повреждения оборудования
Терморегулятор имеет максимальную частоту переключения или включает и выключает нагрев и охлаждение при температурах с обеих сторон заданного значения. Это уменьшает риск повреждения оборудования с частым переключение. Следует знать, что нельзя устанавливать температуру больше, чем температурный диапазон терморегулятора. Производитель проводит калибровку контроллеров температуры таким образом, чтобы в испытательной лаборатории значения соответствовали действительной комнатной температуре. Это означает, что температура в комнате будет оставаться вокруг терморегулятора, но также может быть в любое время примерно на 5 градусов выше или ниже.
Производители рекомендуют устанавливать терморегуляторы в гостиных. Установка в кухонных помещениях, коридоре, котельной ведет к дезориентации прибора и ложных тревог. Желательно устанавливать в самом холодном помещении или в комнате, где находится больше всего людей.
Вблизи с терморегулятором не должно быть источников тепла, к примеру, батареи и обогревателей. Подвергать устройство прямым солнечным лучам, также крайне не рекомендуется. Нежелательна установка с близкими электрическими устройствами, которые излучают тепловые помехи.
Прежде чем включать механический контроллер температуры, важно прочитать инструкции на информационном письме устройства. В техпаспорте есть отдельный раздел о подключения устройства
5 Монтаж автоматических устройств

Следующим этапом является снятие адаптера. Перед этим желательно чем-нибудь застелить полы, так как остатками воды в системе можно затопить соседей. Корпус необходимо зафиксировать с помощью гаечного ключа. Также следует открутить гайки, которые располагаются на адаптере и трубе. После завершения демонтажа устанавливается новый адаптер. Его помещают в конструкцию и потом закручивают гайки.
По завершении монтажа можно начинать установку нового воротника. Иногда довольно трудно снять старый элемент, поэтому часто прибегают к грубой силе. Затем, идёт установка непосредственно терморегулятора. Его монтируют на воротник в соответствии с направлениями стрелок. На последнем этапе снова нужно наполнить систему и убедиться, что нет никаких протечек.
Основные признаки неисправности термостата
Иногда термостатное устройство не работает качественно.
Основные признаки того, что терморегулятор вышел из строя:
- Если устройство охлаждает больше нужной температуры (в холодильнике начинает морозить);
- Устройство перегревается (двигатель в автомобиле начинает кипеть);
- Нижний патрубок очень быстро нагревается (при исправной работе он греется долго);
- При работе двигателя, отображаемая температура резко снижается, а потом при выключении обратно поднимается;
- Нижний патрубок не нагревается и остаётся холодным. Такое происходит, если устройство долго находится в закрытом состоянии, что приводит к заклиниванию конструкции
Диагностика поломки, как проверить не снимая
Существует несколько способов проверки неисправности терморегулятора устройства. Этот способ отличается тем, что позволяет обнаружить поломку, не разбирая устройство на части. Чтобы определить, работает ли термостат исправно, нужно запустить двигатель автомобиля на минут пять-десять. За это время шланг, идущий из радиатора в термостат, должен остаться холодным, если он нагрелся за такое короткое время — в конструкции есть неполадки.
Теперь вы знаете, что такое термостат, для чего служит термостат, какие функции он выполняет. Устройства используют во многих сферах в жизни: для автоматического поддержания температуры воды в душе, для нагревания духовки или обогревателя до заданной температуры. После прочтения статьи вы знаете, что делать, чтобы обнаружить поломку терморегулятора, не разбирая устройство. В зависимости от того, зачем нужен в устройстве термостат, выбирают разные виды.
Самое оптимальное решение
Для правильного выбора терморегулятора для котла необходимо ознакомиться с преимуществами и недостатками обоих типов приборов. Преимущества механических термостатов для котла отопления:
- доступная цена и распространённость;
- благодаря конструкции высокая надёжность – небольшое количество элементов;
- удобное управление котлом при помощи одной ручки терморегулятора, что удобно для неискушённых или пожилых пользователей.
Недостатки механических термостатов:
- недостаточная точность настраиваемой температуры;
- обязательное подключение с помощью проводов, которые придётся прокладывать из топочной в жилое помещение;
- малая функциональность.
Преимущества электронных термостатов:
- удобная эксплуатация;
- высокая автономность за счёт долговременной настройки (на день, на неделю).
Недостатки электронных термостатов:
- высокая цена по сравнению с механическими;
- сложный интерфейс;
- периодическая замена батареек;
- возможное нарушение радиосвязи при установке за несколькими стенами
Отдельно стоит рассмотреть особенности беспроводных терморегуляторов.
Выберем для обзора функциональности термостат для котла Baxi Magic Plus:
- температура регулируется в диапазоне 5-35°С;
- встроенная функция защиты системы отопления от замораживания, запускающая отопительное оборудование при падении температуры в помещении до 3°С;
- подсвечивающийся жидкокристаллический дисплей и кнопочное управление;
- два режима работы: комфортный и экономичный;
- возможность часовой, суточной и недельной настроек.
Приборы подобные «Бакси» обычно называют хронотермостатами. Учитывая сложность конструкции на такие модели не просто найти запасные части, а ремонтируются они плохо. Оценив достоинства и недостатки электронных и механических моделей можно сделать свой выбор.
Область применения самодельного устройства
Изготовление механического терморегулятора в домашних условиях достаточно сложно и нерационально, поскольку результат будет работать в слишком широком диапазоне и не сможет обеспечить требуемой точности настройки. Чаще всего собирают самодельные электронные терморегуляторы, которые позволяют поддерживать оптимальный режим температуры тёплого пола, инкубатора, обеспечивать желаемую температуру воды в бассейне, нагрев парилки в сауне и т.д. Вариантов применения самодельного терморегулятора может быть столько, сколько систем, подлежащих настройке и регулировке температурного режима, имеется в доме. Для грубой настройки с помощью механических устройств проще приобрести готовые элементы, они недороги и вполне доступны.
Разновидности регулировочных кранов
Существует несколько кранов, которыми можно регулировать температуру батарей:
Обычный шаровый кран. Не рекомендуется им регулировать температуру, так как он предназначен исключительно для двух положений: открытия и закрытия. В промежуточных значениях шарик внутри крана будет быстро изнашиваться
- Запорный радиаторный вентиль (прямой или угловой). Подходит для грубой регулировки температуры. Но в виду того, что радиатор реагирует на изменение не сразу, функция вентиля сводится только к открытию и закрытию радиатора.
- Кран с термостатической головкой. Удобное автономное решение по регулировки температуры радиаторов. Имеет шкалу температуры и в зависимости от температуры в помещении либо открывает подачу, либо закрывает
- Двухходовой кран с сервоприводом. Самое продвинутое и дорогое решение. Используется крайне редко. Используется в паре с термостатом. На термостате выставляется температура и при ее достижении сервопривод открывает или закрывает подачу.
Программируемый комнатный термостат
Программируемый электронный комнатный термостат позволяет выбрать нужную и комфортную температуру в любое время, его легко перенастраивать и менять режим работы. Таймер времени позволяет установить другой шаблон для отопления в будние и выходные дни. Некоторые таймеры позволяют устанавливать различные параметры для каждого дня недели, это может быть полезно для людей, работающих неполный рабочий день или посменно. Такими термостатами оснащены многие модели Terneo и КЧМ.
Программируемый комнатный термостат
Программируемый комнатный термостат позволяет установить индивидуальные нормативы отопления на каждый день в соответствии с образом жизни и поддерживать температуру дома все время, независимо от присутствия или отъезда хозяев. Видео: Подключение комнатного термостата к газовому котлу
Если за систему отопления отвечает котёл с радиатором, как правило, нужен только один программируемый комнатный термостат для управления всем домом. Некоторые шаблоны должны быть скорректированы весной и осенью, когда часы ушли вперёд и назад, или произошла определенная смена климатических условий. Также рекомендуем менять настройки температур при смене дня и ночи.
Такой контроллер климата имеет несколько опций, которые расширяют его возможности:
- «Партия», которая прекращает отопление на несколько часов, после возобновляет;
- «Перекрыть» позволяет временно изменить запрограммированные температуры во время одного из настроенных периодов;
- «Праздник», увеличивает интенсивность нагрева либо уменьшает её в течение определённого количества дней.
Принцип действия термостата радиатора отопления (видео)
Правильно обустроенная отопительная система включает не только комплект запорной арматуры для отключения радиаторов во время ремонта или замены, но и терморегуляторы, которые позволяют получить комфортную температуру в каждом помещении. Кроме того, применение термостата даёт возможность экономить энергию за счёт уменьшения количества теплоносителя, поступающего в батарею. В торговой сети можно найти несколько видов терморегуляторов, предназначенных для различных систем отопления. Сделать верный выбор и правильно выполнить установку оборудования помогут рекомендации специалистов.

























































